《甘肅省“十四五”中醫藥發展規劃》印發 力爭全省中醫藥及相關產業達到千億元規模
作者: 來源: 更新于:2022-1-3 閱讀:
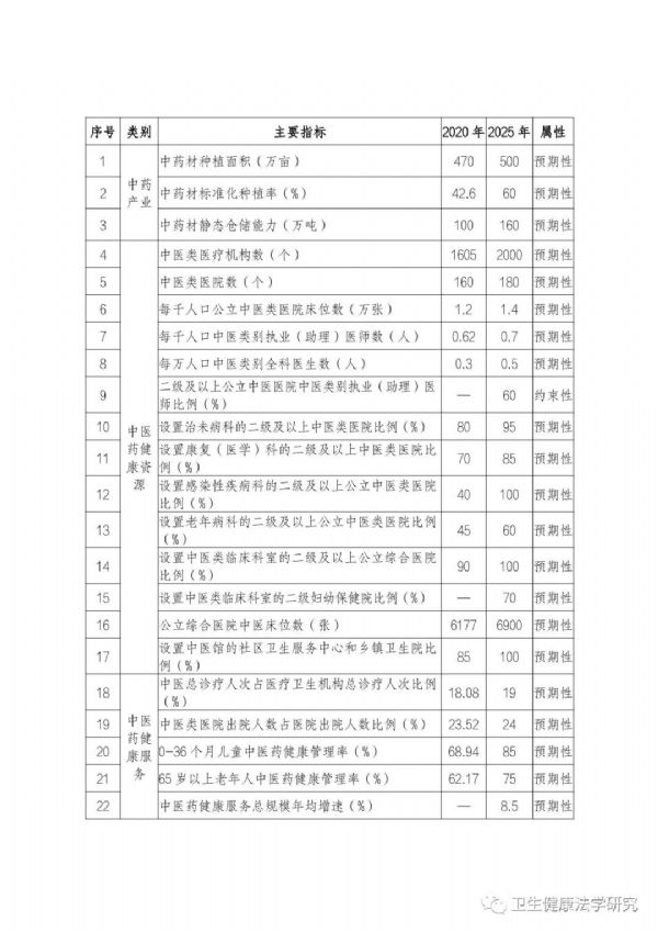
甘肅經濟日報蘭州訊(新甘肅•甘肅經濟日報記者 王耀)12月30日,省衛生健康委、省發改委、省工信廳等9個廳局聯合印發了《甘肅省“十四五”中醫藥發展規劃》!兑巹潯诽岢,到2025年,國家中醫藥產業發展綜合試驗區建設水平全面提升,中醫藥產業成為全省經濟重要支柱產業之一,力爭全省中醫藥及相關產業全產業鏈達到千億元產業規模。
《規劃》明確,“十四五”期間,我省將加強中藥資源保護與利用,支持珍稀瀕危中藥材人工撫育繁育研究,打造1—2個區域性產學研一體化的藥用植物園。提升道地中藥材優質種子種苗繁供水平,扶持中藥材龍頭企業、農民合作社等經營主體與科研院校合作。大力培育龍頭企業、農民合作社、家庭農場、專業大戶等新型農業經營主體,采取“龍頭企業+合作社(種植大戶)+基地”等模式,建立集中連片的標準化種植基地,提高規模化經營水平。推進中藥精深加工,發展一批中藥龍頭企業,培育一批中藥企業集團,提升一批中藥骨干企業;要培育特色中(藏)成藥大品種。加強宣肺止嗽合劑、獨一味膠囊、元胡止痛滴丸、貞芪扶正系列產品、藤黃健骨膠囊等優勢特色中成藥二次開發。重點建設蘭州高新區國家生物醫藥產業基地、蘭州新區生物醫藥產業園、隴西中醫藥循環經濟產業園、渭源工業園區中藥產業園等中藥產業園區。新增年銷售額1億元以上的中藥加工企業6~9家。培育2—3家年銷售額10億元以上的中藥加工企業。培育一大批富有創新活力的“專精特新”中小企業。打造20個年銷售額1億元以上的隴藥大品種、15個年銷售額5000萬元以上隴藥特色品種。
本文來源:甘肅經濟日報、衛生健康法學研究




























上篇:
下篇:










甘公網安備 62060202000106號

